张勃:白居易的节日生活
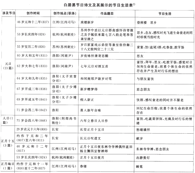
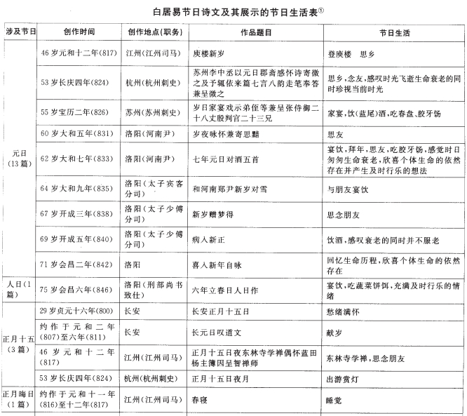
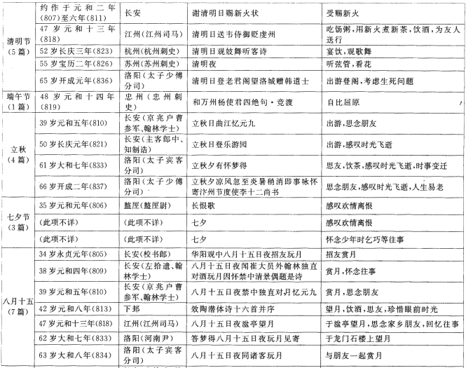
作者简介: 张勃,山东定陶人,现任北京联合大学北京学研究所研究员、北京市哲学社会科学基地北京学研究基地副主任。兼任中国民俗学会副会长、北京地方志学会副会长等职,主要从事历史民俗学和北京学研究,尤其注重节日与礼俗研究。 1 白居易诗文中展示的节日生活 白居易在其75年的人生生涯中,留下了120多篇节日诗文。为了分析的方便,笔者依据《白居易集笺校》一书提供的资料绘制出《白居易节日诗文及其展示的节日生活表》(见文后),集中呈现白居易的节日生活。值得注意的是,尽管120多篇的数目不可谓不多,但显然白居易并没有将自己有生之年度过的所有节日的生活都以诗文的形式记录下来;同时,诗歌这种文学体裁短小精悍、言志言情,对于节日活动的状写难以铺陈开来,因此,那些入诗的节日活动展现得并不完整。这样一来,白居易诗文里呈现的节日生活当然不是白居易真实节日生活的全部。但毋庸置疑的是,这些诗文中的绝大多数都在很大程度上反映了白居易真实的节日活动,尤其是反映了他在特定节日氛围中的种种感受和心情。不仅如此,由于绝大多数诗文的创作时间(多写作于节日当天)和创作地点十分清晰,这使得我们不仅有可能将白居易状写的节日生活和当时的节日习俗及其多重身份相联系,而且有可能放在他的日常生活之流和生命历程中去解读。 2 白居易节日生活的构成要素 要解读作为整体呈现的节日生活,除了必须考虑与个体节日生活密切相关的节俗外,还必须将时代风尚、其他习俗规则、情境和个体的生命、经历、身份与选择等纳入思考的范围,因为它们都是白居易节日生活的构成要素。 (1)节俗 白居易是在很大程度上受制于节俗规则而形成自己的节日生活的。当然,如果活动和情感完全不受制于节俗规则,白居易在那段节日占据的时间里的生活就根本不能称做节日生活。 从表中“涉及节日”一栏可以看出,白居易诗文中涉及到的节日有元日、人日、上元、正月晦、中和节、上巳、寒食、清明、端午、七夕、八月十五、重阳节、腊日、小岁日、岁除、诞节、社日等近20个。结合白居易对这些日子的称呼及他在这些日子中的具体所为所思来看,在他眼里,上述节日确实是非常时日,或者换句话说,白居易确实是将这些日子作为节日来度过的。 再就他从事的活动而言,许多明显是对节俗规则遵循的结果。比如元日吃胶牙饧、春盘亦是早已有之的习俗惯制。《荆楚岁时记》中记载元日:“长幼悉正衣冠,以次拜贺。进椒柏酒,饮桃汤。进屠苏酒,胶牙饧。下五辛盘……”白居易《岁日家宴戏示弟侄等兼呈张侍御二十八丈殷判官二十三兄》中就提到“岁盏后推蓝尾酒,春盘先劝胶牙饧。”(笺校,1988:1651)《七年元日对酒五首》其中之一也提到:“三杯蓝尾酒,一碟胶牙饧。”(笺校,1988:2099)再如人日吃蔬菜饼饵,三月三水边祓禊,寒食禁火吃饧粥,端午竞渡,重阳出游登高、赏菊饮酒,除夕守岁等早已存在的习俗惯制在白诗中均可见到,如《六年立春日人日作》:“二日立春人七日,盘蔬饼饵逐时新。”可见盘蔬饼饵等食品是他会昌六年正月初七这天饮食的重要内容。又开成二年三月三日,白居易曾与朋友祓禊于洛水之滨,并撰有《三月三日祓禊洛滨并序》对这次活动作了较为详细的记录。元和五年和元和九年寒食节,白居易都没有用火,“无月无灯寒食夜”(《寒食夜》),“可怜时节堪相忆,何况无灯各早眠”(《寒食夜有怀》)等诗句,均可为证。元和七年重阳节,他与兄弟们“起登西原望,怀抱同一豁。移座就菊丛,糕酒前罗列”。元和十四年重阳节,他不仅登高巴子台,且“蕃草席铺枫叶岸,竹枝歌送菊花杯”,在涂溪边籍地而饮。所有这些无不表明,习俗乃白居易节日生活的重要构成要素。白居易是在对先已形成的节俗规则或多或少地遵循和实践中度过那一段称做“节日”的时间的。 (2)时尚 除了节俗———往往是历史地形成的并具有超越时间特性的节俗———之外,时尚也在白居易的节日生活中打下了烙印。而作诗、游宴、中秋赏月、大过中和节等都是颇值得书写的时代风尚。 唐朝是一个诗的国度。诗歌是当时最普及最受欢迎的文学样式,唐人用诗抒情,用诗言志,用诗纪事,用诗结交朋友,用诗博取声名,用诗干禄仕进,诗歌创作是唐人的风尚,是唐人日常生活的重要组成部分。唐人固然不只是在节日里才创作诗歌,但由于节日的特殊性质,它无疑成为诗歌创作的高潮时间,结果便是出现了大量的节俗诗。而大量节俗诗的出现,正体现了节日作诗乃唐人的一种时尚。白居易生活的时期,这种时尚更加风靡。唐德宗李适就是这一时尚的代言人。《全唐诗》卷四中收入他的作品共15首,竟然有13首与节日有关,占全部作品的86%。 生活于这一时期的白居易正是这种时尚的积极参与者。白居易120多篇节日作品,除了大约10篇外全部是诗歌,且多创作于节日当天。虽然制作上表(《白居易节日诗文及其展示的节日生活表》)时没有把“作诗”作为其节日生活的内容列出,但实际上,作诗以描述节日风俗或表达节日情怀或记录节日活动,几乎是他在所有节日里都会从事的活动。 作诗以外,节日游宴也堪称有唐一代尤其是中唐时期的风尚。《唐国史补》中就有“长安风俗,自贞元侈于游宴”(2000:197)的记载 。当时,皇帝不仅于节间频频赐宴群臣,而且还赐给大臣宴会钱,鼓励大臣们于户外举行游宴活动。关于游宴,明代胡震亨在《唐音癸签》中曾经有如下概述: 唐时风习豪奢,如上元山棚,诞节舞马,赐酺纵观,万众同乐,更民间爱重节序,好修故事,彩缕达于王公,籹粔不废俚贱,文人纪赏年华,概入歌咏,又其待臣下法禁颇宽,恩礼从厚。凡曹司休假,例得寻胜地燕乐,谓之旬假,每月有之。遇逢诸节,尤以晦日、上巳、重阳为重。后改晦日,立二月朔为中和节,并称三大节。所游地推曲江最胜。本秦之隑洲,开元中疏凿,开成、太和间更加淘治。南有紫云楼、芙蓉苑,西有杏园、慈恩寺。环池烟水明媚,中有彩舟;夹岸柳荫四合,入夏则红蕖弥望。凡此三节,百官游宴,多是长安、万年两县有司供设,或径赐金钱给费,选妓携觞,幄幕云合,绮罗杂沓,车马骈阗,飘香堕翠,盈满于路。(胡震亨,1985:284,285) 正是在这种背景下,游宴也成为白居易节日生活的重要组成部分。表格“节日生活”一栏中频频出现的出游、宴饮字样就可以证明。而三月三、寒食、清明、重阳节等节日,都是白居易游宴的重要时间。 再如中秋赏月,也是当时风尚。《全唐诗》中收入数目不少的中秋赏月诗,可为明证。据笔者不完全统计,《全唐诗》中题目中含有“中秋”二字的诗作约90首,含“八月十五”字样的诗作30多首,共计约130首,诗作者共计70余位,绝大多数生活在中唐以后。这就反映了中秋赏月乃中唐之风尚这一事实。白居易显然也是这一风尚的积极参与者。他作有7篇有关八月十五的诗,从中可见,无论是在天子脚下还是处江湖之远,无论是退居故里还是任职他乡,白居易都以赏月作为八月十五生活的重要内容。 另外,大过中和节也是中唐时期的风尚。贞元五年(789),唐德宗下诏将二月一日定为中和节,“以代正月晦日,备三令节数”,同时要求“内外官司,休假一日”,并鼓励人们出游宴会。(《唐会要》卷二九)这天,百官进农书,皇帝则赐“大臣戚里尺”。(《唐诗纪事》卷二七)这种风尚显然也在白居易的节日生活中打下了印迹,他不仅写过一篇热情洋溢的《中和节颂并序》,赞颂中和节的设置与做法,而且也在节日里受到过红牙银寸尺等节物的赏赐。 中唐时期有关节日的时尚当然不止于作诗、游宴、中秋赏月、大过中和节等,但是仅仅通过对它们的分析,已能清晰见得时尚业已成为白居易节日生活的构成要素。 (3)个体的生命意识 白居易显然具有强烈的生命意识,他不止一次地用“暮齿忽将及,同心私自怜”“良时光景长虚掷,壮岁风情已暗销”“鬓发茎茎白,光阴寸寸流”等诗句来表达那因为意识到时光易逝、生命短暂、日渐衰老而产生的无限悲哀和深深忧虑;也不止一次地用“众老忧添岁,余衰喜入春。年开第七秩,屈指几多人”“白须如雪五朝臣,又值新正第七旬。老过占他蓝尾酒,病馀收得到头身。销磨岁月成高位,比类时流是幸人。大历年中骑竹马,几人得见会昌春”等诗歌来表达那生命虽然短暂而自己犹能在花甲古稀之年幸存于世的欣喜和满足。强烈的生命意识深深地影响着他的节日情感和节日活动。因为节日,尤其标志着新年与旧年转换的节日,是时间的节点,也因而总是个体生命的节点。实际上,我们上面列举的诗句都是白居易于节日期间创作的,而他自己也写下过“不因时节日,岂觉此时衰”的诗句。 强烈的生命意识让白居易在节日里有了更多的悲哀与忧虑、欣喜与满足,而无论悲哀与忧虑,还是欣喜与满足,最后往往都导致及时行乐的思想观念和及时行乐的节日生活。“丰年寒食节,美景洛阳城。三尹皆强健,七日尽晴明。东郊蹋青草,南园攀紫荆。风坼海榴艳,露坠木兰英。假开春未老,宴合日屡倾。珠翠混花影,管弦藏水声。佳会不易得,良辰亦难并。听吟歌暂辍,看舞杯徐行。米价贱如土,酒味浓于饧。此时不尽醉,但恐负平生。殷勤二曹长,各捧一银觥。”这首《六年寒食洛下宴游赠冯李二少尹》状描了白居易在大和六年寒食节的所作所为、所思所想,典型地反映出他于强烈生命意识作用下形成的节日情感和节日活动。 (4)个体的身份、社会关系、人生经历 一个人和谁一起在哪里如何过节并因而形成了怎样的节日生活,在很大程度上要取决于他的身份、社会关系和人生经历。白居易在不同年份的同一个节日里拥有不同的生活,其中很重要的原因也在于此。 就个体身份而言,颇值得一提的是白居易通过刻苦学习由科举走向仕途,成为唐政府中担任公职的一名官员。无论是作为中央大员还是地方官,这一身份使他必然受制于国家的人事管理制度,受制于“公家”的时间制度。唐政府规定许多节日都放假,这让官员白居易在节日里有了可以自由支配的私人时间。同样由于官员身份,又使得节日时间并不能完全由自己支配。比如元和五年八月十五日夜,时任京兆户曹参军、翰林学士的白居易便不得不在禁中值班,长庆元年的寒食节,时任主客郎中、知制诰的白居易也在值班中度过。不过更为重要的是,他的官员身份使他有更多机会参与官方组织的节日活动,从而令其节日生活呈现出更多官方色彩。白居易为官的时代,皇帝对官员经常有社日赐酒饼,清明赐新火,腊日赐口蜡、面脂,中和节赐牙尺,上巳、重阳赐宴并酒脯之举,白居易就多次成为受赏者,并因此撰有《社日谢赐酒饼状》《中和日谢恩赐尺状》《上巳日恩赐曲江宴会即事》《三月三日谢恩赐曲江宴会状》《谢清明日赐新火状》《腊日谢恩赐口蜡状》《九月九日谢恩赐曲江宴会状》等文。这些文章字里行间或多或少都显示出他在接受赐物或参与宴会后的特殊心情,而所有这些都构成了他节日生活的重要组成部分。 再就社会关系而言,白居易通过种种途径建立起由亲戚、朋友、同僚等组成的交往圈。圈子中的某些人或者成为与白居易共度节日的伙伴,或者成为白居易在节日中思念的对象。在诸如《岁日家宴戏示弟侄等兼呈张侍御二十八丈殷判官二十三兄》《岁夜咏怀兼寄思黯》《七年元日对酒五首》《新岁赠梦得》《正月十五日夜东林寺学禅偶怀蓝田杨主簿因呈智禅师》《三月三日登庾楼寄庾三十二》《三月三日怀微之》《奉和裴令公三月上巳日游太原龙泉忆去岁禊洛见示之作》《中书连直寒食不归因怀元九》等诸多诗作中可以清晰地看出这一点。 白居易在某一节日里是否会从事节俗活动,从事哪种节俗活动,有什么样的节日情感,与他和谁一起过节密切相关,而这也决定了特定节日中他的活动和情感的特殊性。比如同是岁除,贞元三年的岁除,白居易因为身处江南不能与老家中的弟妹共度佳节,“感时思弟妹,不寐百忧生。万里经年别,孤灯此夜情。”贞元十六年前的另一个岁除,“守岁樽无酒,思乡泪满巾”,在柳家庄客中守岁、没有亲戚好友相伴的白居易更多地感受到了独在异乡为异客的孤独。而开成三年的岁除,“晰晰燎火光,氲氲腊酒香。嗤嗤童稚戏,迢迢岁夜长。堂上书帐前,长幼合成行。以我年最长,次第来称觞。”白居易在与家人团聚中辞旧迎新,更多地感受到了温暖与安宁。 再就人生经历而言。人生经历是正在进行时,也是过去时。当下的人生经历与过去的人生经历并非断裂而是连续的统一体,当下乃过去的继续,这意味着当下不得不在很大程度上受制于过去。同时,由于一个人的人生经历往往会积淀于个人的记忆中并能在特定的时候重新泛起,结果过去的人生经历总是与当下的人生经历混在一起,令身处当下的人们总是在回忆过去中度过当下并感受当下。在白居易的节日诗作中,我们多次看到过去的节日生活对当下节日生活尤其节日情感的影响。比如元和十三年的三月三日,他就想起了与元稹同在长安为校书郎时的欢乐时光:“ 忽忆同为校书日,每年同醉是今朝。”这令白居易在这年的三月三日多了些许“良时光景长虚掷,壮岁风情已暗销”的感叹与悲伤。再如会昌元年寒食节,白居易与时任东都留守仆射的王起频频聚会,因他想到了“一月三回寒食会”,想到了此前与现在的“鸡球饧粥屡开筵,谈笑讴吟间管弦”,他才有更多“春光应不负今年”的知足与欣喜。 (5)个体的选择 个体的选择也是构成白居易节日生活如其所是的重要因素。在笔者看来,个体的选择一方面体现在于既有的节俗规则中进行选择,另一方面体现在于既有的节俗规则外进行选择。 就前者而言,同一个节日中,通常会存在大量的习俗规则,这让俗民个体要在节日所占据的有限时间里实践所有的习俗规则变得不可能。如此,个体只能根据具体情况做出参与这些节俗活动放弃那些节俗活动的选择。如白居易生活的时代,寒食清明节期间有许多节俗活动,如禁火、扫墓、宴饮、出游、踏青、蹴鞠、斗鸡、镂鸡子、拔河、吃蒸饼、煮新茶等等,但我们所看到白居易在不同年份的寒食清明节中从事的节俗活动往往只是其中的部分而已。大和六年寒食节他踏青出游,大和八年寒食节则于家中饮酒赏花。 再就后者而言,是指个体往往出于种种原因,有意放弃既有的节俗规则而从事与节俗活动并不一致的内容,这当然导致个体节日生活的不同。比较白居易在不同时期重阳节的活动可以清晰看出这一点。白居易的重阳节诗文共有17篇,大致状描了35岁后于长安、下邽、江州、忠州、洛阳、苏州等地度过的十几个重阳节的节日生活。从这些诗文来看,大和六年以前,出游宴饮歌舞且醉酒构成了白居易重阳节生活的重要内容;大和八年以后的重阳节,则多在持斋中度过,“自从九月持斋戒,不醉重阳十五年”的诗句,可为明证。重阳节节日生活从出游宴饮歌舞醉酒到持斋道场的转变,完全来自白居易本人的选择:他抛弃了传统的且仍在时人的节日生活中发挥作用的节俗规则,选择实践了另外一种活动方式和活动内容。尤应一提的是,这种选择不仅让他此时的节日生活不同于以往,也令他的节日生活与同时他人的节日生活区别开来。“君方对酒缀诗章,我正持斋坐道场”,白居易的这句诗正是最佳的注脚。 (6)情境 情境与空间有关,但不等于空间,它包含着特定的时间、特定的空间以及在这个特定时空中存在的人、事、物、情绪、关系等一切情形。每个人在其有生之年总是处于由时空定位的特定情境之中,个体的节日生活必然也在特定情境中进行,情境由此成为白居易节日生活的构成要素。我们能从白居易的诗篇中看到情境对其节日生活的影响。如元和十二年,时任江州司马的白居易于三月三日登上地处江边的庾亮楼,由于庾楼,他便想起了好友庾敬休:“ 每登高处长相忆,何况兹楼属庾家。”再如元和七年重阳节,在“歌笑随情发”的氛围中,酒已半酣的白居易起身瞭望,看着辽阔无垠的原野和天空,突然意识到每个人都向死而生,谁也摆脱不了死亡的归宿。“天地自久长,斯人几时活?请看原下村,村人死不歇。一村四十家,哭葬无虚月。”也正是在这特定的情境中,白居易更加尽情欢笑,“指此各相勉,良辰且欢悦。” 情境的重要性在于它不仅和节俗、时尚、个体的生命意识、个体的身份、社会网络、人生经历、个体的选择等一样,都是个体节日生活的构成要素,而且是其他构成要素共同作用的诱因。所谓触景生情,所谓情因景生,都是说在特定的情境中,个体的耳之所闻,目之所睹、鼻之所嗅、手之所触等会诱发人们的某种情绪和行为,这些情绪和行为的产生乃是若干构成因素综合作用的结果。就白居易的节日生活来说,同样如此。比如上面提到的元和十二年三月三日,白居易因登上庾亮楼而想起好友庾敬休,就是节俗规则、其社会网络、人生经历等多种要素在情境的诱发下共同作用的结果。 以上,我们在对白居易的节日生活进行描述的基础上分析了其构成因素。可以看出,一方面,白居易基本上遵循着传统的节日框架而进行他的节日生活,他的节日生活也多含有已经模式化、传承久远的节俗内容,节日情感也具有一定的重复性;另一方面,他的节日生活并非完全模式化的,而呈现出此时与彼时的不同,节日情感亦丰富多变,白居易的节日生活就只是白居易的节日生活。所以如此,乃在于白居易的节日生活中独有的不同的构成因素。 可以肯定的是,这些构成因素并非孤立的存在,它们共同整合而成节日生活。但它们的整合不是依靠诸因素的自身,所有这些要素本身都不会有所作为,有所作为的只能是人,是具有能动性的人通过自己的实践活动将这些要素整合起来形成自己的节日生活。白居易的节日生活正是白居易在特定的情境中,通过自己的实践活动将节俗、时尚、个体的生命意识、个体的身份、社会网络、人生经历、个体的选择等要素整合起来而形成的。 (本文来源于公众号“节日博览”,原文刊于《民间文化论坛》2006年04期,注释从略,内容有删减)









供稿:敬德书院





